中文版
|
English
首页
公司概况
公司简介
企业文化
企业新闻
新闻信息
投资者关系
管理层简介
企业管治
上市公告
股东关系
招股书
中期报告
年报
投资者联络方式
技术实力
硬件设备
软件设备
研发团队
产品展示
纱 线
坯 布
面 料
服 装
可持续发展
可持续发展
政策
人力资源
招聘信息
天虹管理学院
联系我们
联系方式
新闻信息
新闻信息
您现在的位置:
首页>政策>新闻信息
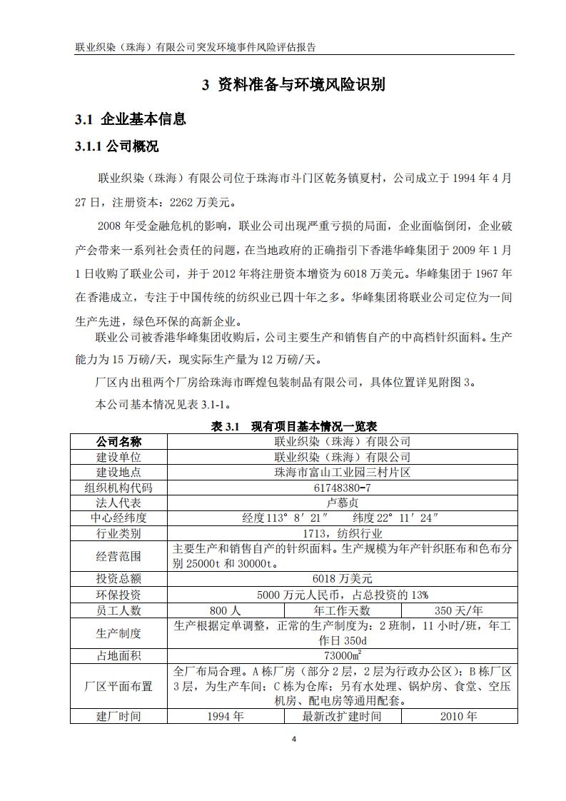
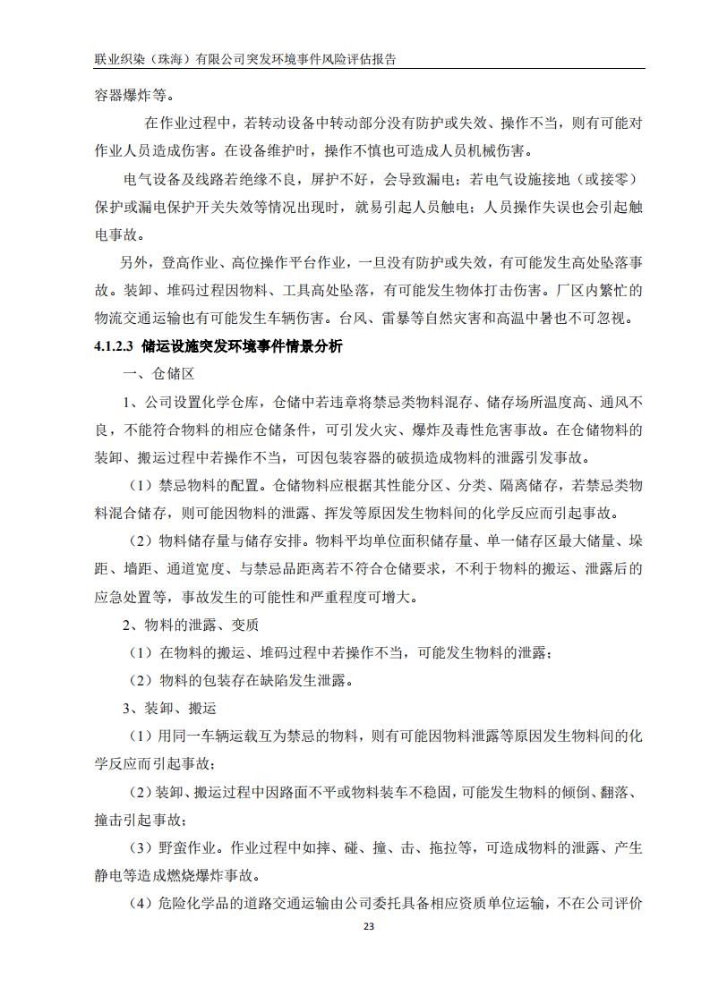
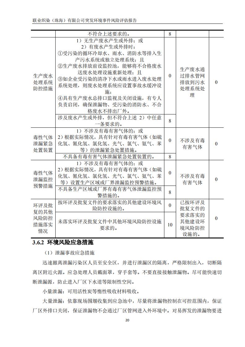
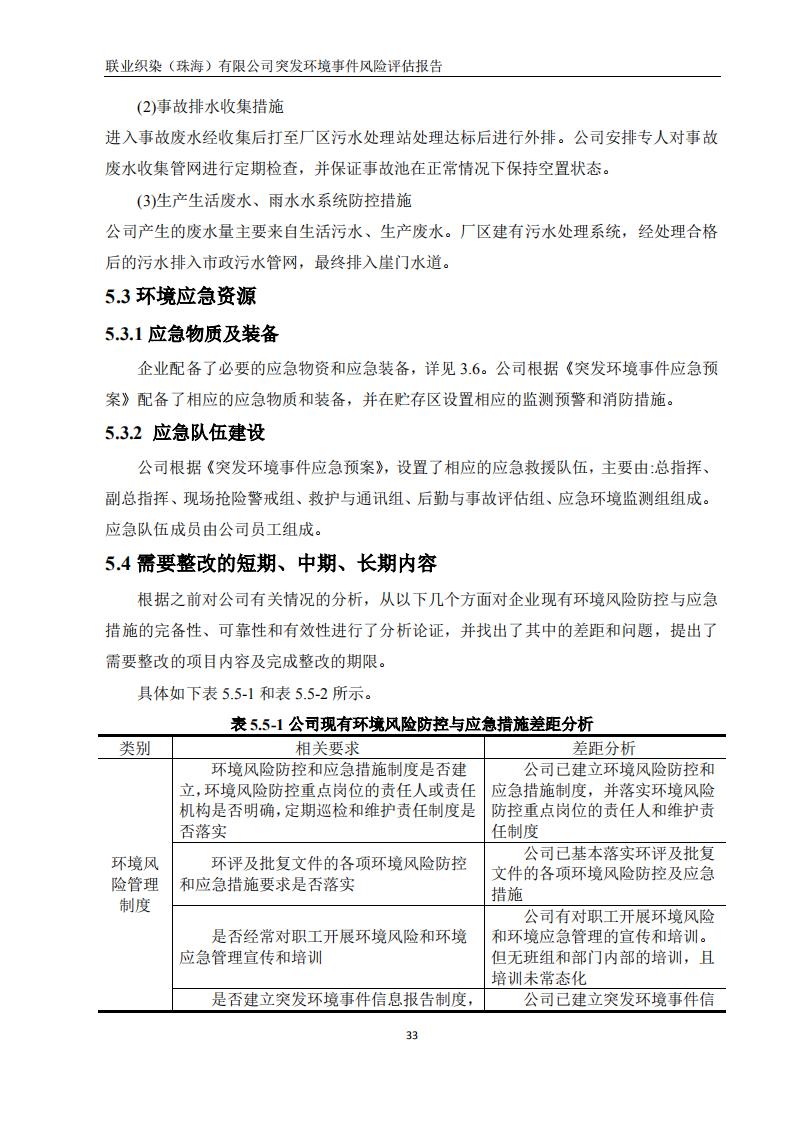
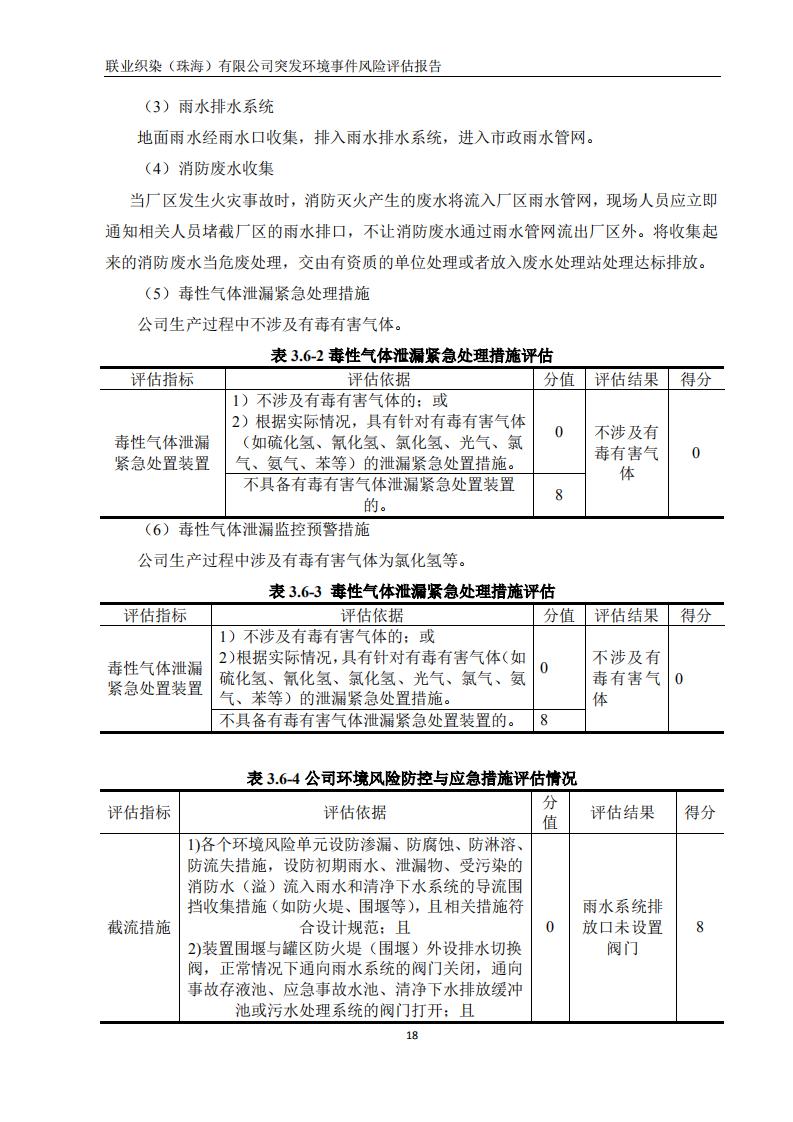
联业织染(珠海)有限公司风险评估
发布时间: 2018-12-25
Sitemap
|
备案序号:
沪ICP备05028432号-3
版权所有2014 天虹国际集团有限公司